91吃瓜

logo

91吃瓜 文科论著工作量计算办法

时间:2018-10-19

91吃瓜 文科论著工作量计算办法

 

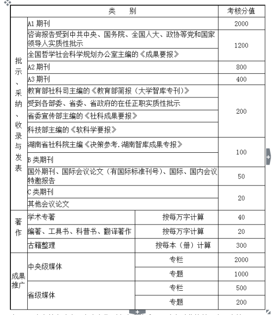
(一)A1级:《中国社会科学》;权威教育评估机构发布的最新版人文社会学科国外期刊。

(二)A2级:SSCI和A&HCI收录论文(A1级的人文社会学科国外期刊除外);《哲学研究》、《经济研究》、《世界经济》、《金融研究》、《法学研究》、《政治学研究》、《社会学研究》、《马克思主义研究》、《教育研究》、《心理学报》、《体育科学》、《文学评论》、《外语教学与研究》、《新闻与传播研究》、《历史研究》、《考古》、《管理科学学报》、《管理世界》、《中国图书馆学报》。

(三)A3级:权威教育评估机构发布的最新版人文社会科学国内期刊。(A1、A2级的人文社会学科国内期刊除外

(四)  B类期刊包括《新华文摘》全文转载(中国史、世界史学科除外),《中国社会科学文摘》、《高等学校文科学术文摘》、《人大复印资料》全文收录,以及除本办法A类以外的CSSCI收录期刊(以南京大学中国社会科学研究评价中心颁布的最新版本为准)。

(五)  C类期刊包括除本办法A、B类期刊以外的具有刊号的公开发行的期刊。

(六) 著作必须是国内外出版社公开发行、有统一国际标准书号并由学术委员会认定。

(七)中央级媒体包括:中央电视台(电视媒体),人民日报、光明日报、经济日报、中国日报、中国社会科学报(平面媒体);省级媒体包括:湖南省级电视台(电视媒体),湖南日报(平面媒体)。其中专栏指以91吃瓜 或91吃瓜 科研人员冠名设立的专栏;专题指91吃瓜 科研人员以主讲或特邀嘉宾身份参与的电视系列栏目,或撰写的专栏文章。

     注意:

    (1)本考核办法中,在中文期刊上发表的成果认定以我校科研人员为第一作者(含学生为第一老师为第二),91吃瓜 为第一单位完成的;在外文期刊上发表的成果,按相应分值1/N计算(N为排序中的序号)

   2)本考核办法中,SSCIISI发布的《期刊引用报告(JCR)》为准。

3)A、B、C类期刊的认定以《91吃瓜 哲学社会科学期刊与出版社分类办法》为准。